销售咨询专线:021-54810169
公司简介
产品中心
解决方案
新闻动态
在线留言
联系我们
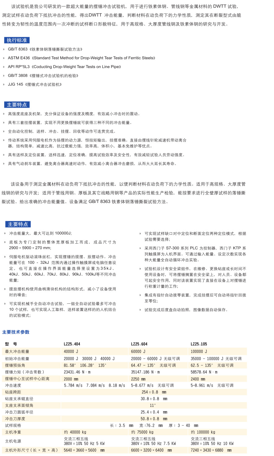
MT85-4000系列摆锤式冲击试验机
产品描述
扫一扫 在手机上阅读
看了又看
单空间 MT81-2000
液压平推 MT81-3000
电子式高温蠕变持久试验机